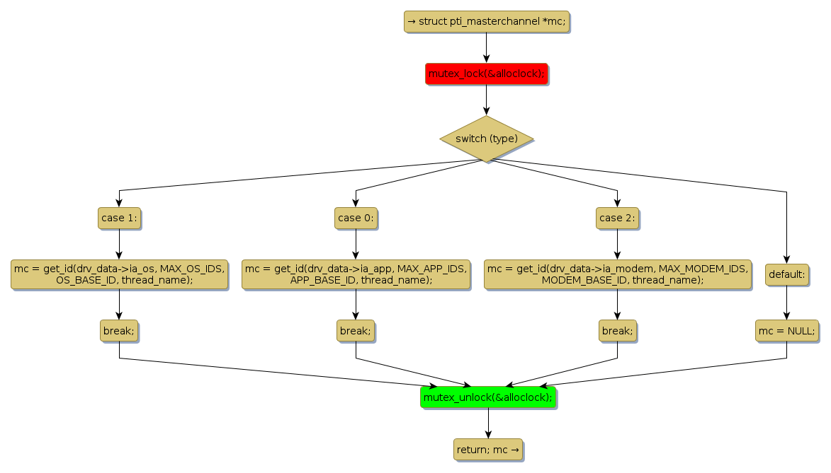
Instance Verification Kit (IVK)
mutex lock @ [9712+23+/linux-3.19-rc1/drivers/misc/pti.c]
Instance Signature: alloclock
|
The Matching Pair Graph:
|
|
Function Name
|
Control Flow Graph (CFG)
|
Events Flow Graph (EFG)
|
Source Correspondence
|
|
pti_request_masterchannel
|
|
|
[9607+25+/linux-3.19-rc1/drivers/misc/pti.c]
|